工业废水零排放和中水回用技术
▋ 服务介绍
苏州科大环境发展股份有限公司(股票代码870942)成立于2003年,是一家专业从事环保节能工程的高新技术企业和民营科技企业。业务涵盖:节能环保工程的规划设计施工、环保设施运营管理、环境技术咨询、环保项目投资等。
▋ 服务内容
随着新环保法的实施,《水污染防治行动计划》(简称“水十条”)的出台,清洁生产、节能减排、可持续发展战略的要求。废水零排放成为未来各行各业废水治理的发展趋势。
所谓“零排放”是指从源头处杜绝任何废液的排出。“中水回用” 是生产原料和水资源的循环再利用。故而,“零排放与中水回用技术”可在保护环境的同时降低新鲜淡水的资源消耗,可谓一举两得,具备非常可观的环境、经济和社会效益
零排放与中水回用技术优势:
1.适用于高污染废水;
2.适用于高含盐废水;
3.适用于高回收率高浓缩工况;
4.可大幅减小后期投资,节省超过50%运行费用。
5.化工、石化、其他化工、采油、钢铁等行业的高浓盐水排放问题
我公司根据客户的需求,提供技术定制服务。

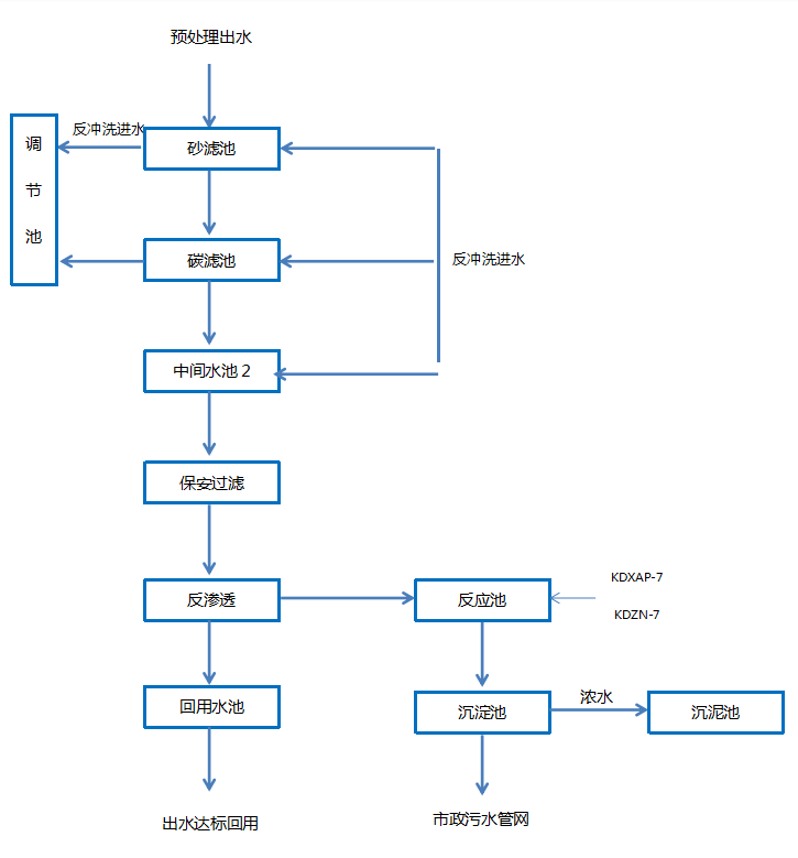
大致上,处理工艺可分为两步:“预处理”阶段和“深度处理”阶段:


▋ 服务优势
1.资质齐全:我公司拥有环境污染治理设施运行(生活污水处理、工业废水处理)乙级资质证书;
2.实践经验丰富:资深教授带队设计方案,施工合规,设备集成度高,可实现自动控制。总计完成200多项环保工程;
3.水质稳定达标:专业团队全生命周期跟踪服务,水质波动,快速响应,免费检测。
▋ 附录
售前服务:
1.工业废水水样:我司免费出具《水质检测报告》
2.《环评报告》:定制施工方案的重要参考依据
3.工程预算
中水回用工艺的选择应该慎重,通常取决于用户对中水水质的要求。如果处理工艺标准过高,会增加初期投资、运行费用和日常维护费用,导致中水处理成本增加;但如果中水处理工艺标准选择过低,会使中水水质不能达到相关标准的规定,从而影响中水的正常使用。
国内中水处理基本工艺有:二级处理→消毒; 二级处理→砂过滤→消毒; 二级处理→混凝→沉淀(澄清、气浮)→ 砂过滤→消毒;二级处理→微孔过滤→消毒。
在处理过程中应尽可能地避免再生水与人体的直接接触。
▋ 在线咨询
如您有任何疑问随时可以向我们进行咨询,我们竭诚为您服务。
全国服务热线:0512-68026618

